들어가며
“ChatGPT에게 보고서 초안을 작성해달라고 했더니 정말 잘 써주더라.” 2023년 이후 우리가 흔히 하는 이야기입니다. 생성형 AI는 사용자가 요청하면 뛰어난 결과물을 만들어냅니다. 하지만 여기엔 전제 조건이 있습니다. 바로 먼저 요청해야 한다는 것입니다.
우리는 Siri에게 “내일 날씨 어때?”라고 물어보고, Alexa에게 “거실 불 꺼줘”라고 말합니다. 이들은 사용자 요청 기반(Reactive)로 우리의 명령을 기다립니다. 스스로 “내일 비가 올 것 같으니 우산 챙기라는 알림을 보내야겠다”거나 “주인이 집에 들어왔으니 선호하는 조명으로 자동 조절해야겠다”고 판단하지 않습니다.
기업 환경은 어떨까요? 우리는 AI에게 데이터 분석을 요청하고, 보고서 작성을 부탁하며, 고객 문의 답변을 맡깁니다. 하지만 “어떤 데이터를 분석할지”, “어떤 형식으로 보고서를 쓸지”, “어떤 고객에게 우선 응답할지”는 여전히 사람이 정합니다. AI는 뛰어난 실행자이지만, 의사결정자는 아니었습니다.
Agentic AI는 바로 이 지점에서 새로운 가능성을 엽니다. 사용자의 지시 없이도 상황을 감지하고 판단하며, 적절한 도구를 선택해 스스로 수행하는 것을 지향합니다. 마치 유능한 동료가 “이거 제가 미리 처리해뒀습니다”라고 말하는 것처럼요. 다만, 사람처럼 완전히 새로운 목표를 스스로 생성해내는 ‘완전 자율 AI’는 아직 상용화되지 않았으며, 현재는 “업무·서비스 환경을 중심으로 한 ‘고도 자동화 + 상황 기반 자율성’” 수준에 가깝습니다.
1. Agentic AI란 무엇인가?
Agentic AI는 최소한의 감독으로 복잡한 미션을 스스로 수행할 수 있는 인공 지능 시스템입니다. 여러 AI 에이전트와 필요한 도구를 조율하여 사람의 세세한 지시 없이도 주어진 목표를 달성할 수 있는 자율적이고 통합된 시스템입니다.
즉, 단순히 ‘대답하는 AI’가 아니라 문제를 감지하고 → 계획을 세우고 → 적절한 도구를 사용해 → 결과를 만들어내는 능동적 AI라는 뜻입니다.
그렇다면 기존의 AI Agent와는 뭐가 다른건지, 또 RPA와는 어떤 차이가 있는지 조금 더 구체적으로 구분해 보겠습니다.
AI Agent vs Agentic AI vs RPA
AI Agent는 인간의 의사 결정을 모방하여 실시간으로 문제를 해결하는 지능형 소프트웨어로, 하나의 작업을 해결하도록 설계된 단일 실행 주체라고 볼 수 있습니다. 특정 목표가 주어지면 필요한 단계를 스스로 계획하고 도구를 호출해 결과를 만들어낼 수 있지만, 여러 에이전트를 조율하거나, 장기적인 목표를 관리하거나 환경 변화에 완전 자율적으로 대응하는 데는 한계가 있습니다.
반면 Agentic AI는 여러 AI Agent와 도구들을 하나의 흐름으로 조율하고, 다양한 변수와 상황 변화에 따라 계획을 바꾸며 결과를 검증합니다. 장기적인 목표에 맞춰 전체 프로세스를 운영하는 상위 개념으로, 개별 에이전트들의 능력을 묶어 하나의 유기적 시스템으로 만드는 지능형 운영체계에 가깝습니다. 즉, ‘똑똑한 비서’ vs ‘자율적인 동료’와 같습니다.
예를 들어, ‘경쟁사 분석 보고서 작성’ 이라는 목표를 달성하기 위해 데이터를 수집하고 정리하여 보고서를 생성하는 작업은 단일 AI Agent가 할 수 있습니다. 그러나 “매출 하락이 지속되고 있음.” 이라는 상황 변화에 대해 원인을 파악하고 개선안을 검토하여 담당자에게 보고 및 실행, 이후 데이터를 지속적으로 모니터링하여 조정하는 것은 Agentic AI가 담당합니다. 자세한 시나리오를 통해 살펴보면 다음과 같습니다.
| [배경] AI가 일상적으로 회사 데이터 모니터링 중 Agentic AI Workflow: 1. 자율 감지: “매출이 3주 연속 하락하고 있음” 2. 목표 자체 설정: “매출 하락 원인 규명 및 대응 방안 마련” 3. 정보 수집: – 고객 이탈률 분석 – 경쟁사 동향 조사 – 시장 트렌드 분석 4. 원인 파악: “경쟁사가 20% 할인 프로모션 진행 중” 5. 대응 방안 제시: – 옵션 A: 우리도 할인 – 옵션 B: 차별화된 가치 강조 – 옵션 C: VIP 고객 특별 혜택 6. 경영진에게 보고 및 승인 요청 7. 승인 후 자동 실행 8. 결과 모니터링 및 전략 조정 |
이처럼 “무엇을 할지”부터 스스로 설정하여 과거 학습을 통해 하위 AI Agent를 조율하여 목표를 달성합니다.
‘스스로 목표를 자체 설정 후 완전 자율로 실행하는 단계’는 아직 이상적인 모델에 가깝습니다. 다만 이벤트나 데이터 변화에 따라 새로운 과제를 제안하고, 사람의 승인 하에 실행하는 수준의 자율성은 이미 다양한 서비스에 적용되고 있습니다.
RPA와의 차이도 명확합니다. RPA(Robotic Process Automation)는 사람이 하던 반복적인 클릭·입력·복사 같은 정형적 작업을 자동화하는 기술로 Rule-base이기에 예외 상황에 취약하고, 스스로 문제를 판단하지 못합니다. RPA와 룰 기반 챗봇 조합에서는 “이 제품 환불하고 싶어요” 라는 요청처럼 사전에 정의된 ‘환불’ 키워드가 명확히 포함된 경우에만 응답 템플릿을 자동으로 보내고, 표현이 조금만 달라져도 인식하지 못하는 경우가 많습니다. 이처럼 사소한 변수에도 쉽게 깨지기 때문에, 안정적으로 자동화 가능한 범위가 제한적입니다.
쉽게 말해 RPA가 “정해진 절차를 반복하는 손과 발”이라면, Agentic AI는 “상황을 이해하고 필요할 때 손발을 움직이게 만드는 두뇌”에 가깝습니다. 지시된 규칙만 수행하는 자동화를 넘어, 상황을 해석하고·결정하고·도구를 선택하며·변화에 따라 조정하는 새로운 자동화 패러다임인 셈입니다.
따라서 Agentic AI는 RPA나 단일 AI Agent를 대체하는 개념이 아니라, 이 둘을 포함하면서 지능 및 자율성, 적응성을 결합한 ‘다음 단계의 자동화’라고 보는 것이 더 정확합니다.
이러한 특징이 바로 다음에서 살펴볼 Agentic AI의 핵심 특성으로 이어집니다.
2. Agentic AI의 특성
Agentic AI가 기존 자동화나 단일 에이전트와 차별화되는 이유는 다음과 같은 특성 덕분입니다.
목표 지향성 및 자율성
Agentic AI는 단순히 외부의 요청을 기다리지 않고, 조건 변화에 맞춰 스스로 계획을 수립하기 때문에 최소한의 인간 개입으로 작업을 완수할 수 있습니다. 목표 달성 필요에 따라 API 호출, 데이터베이스 접근, RPA 및 외부 서비스 사용 등 도구들을 활용할 수 있기 때문에 복잡한 문제 해결 작업을 관리할 수 있습니다.
적응성 및 자기 검증
Agentic AI는 경험을 통해 배우고, 올바른 가드레일을 통해 지속적으로 개선될 수 있습니다. 또한 실행한 결과를 평가하고, 필요하다면 재검색 하거나 계획을 재수립하는 등 유연하게 대응합니다. 반복적인 처리 경험이 쌓이면, 시스템은 로그·피드백 기반의 정책 조정과 패턴 인식을 통해 더 빠르고 정확한 응답 방식을 찾게 됩니다. 예를 들면 초기에는 환불 프로세스에 15분이 걸렸다면, 유사 케이스가 축적될수록 3~7분 내에 더 최적화된 방식으로 처리할 수 있습니다.
능동성 및 선제적 실행
LLM만으로는 자체적으로 외부 도구와 직접 상호작용하여 주기적인 모니터링을 하거나 실시간 이벤트 감지가 어렵지만, Agentic AI는 LLM과 백엔드 인프라를 활용해 필요한 액션을 자동으로 실행하도록 설계할 수 있습니다. 예를 들어 공급망 환경에서 기존 물류 플랫폼은 사용자가 체크인할 때 또는 정기 알림을 통해 배송 상태를 업데이트합니다. 그러나 에이전틱 AI 시스템은 재고 수준을 모니터링하고 기상 조건을 추적하며 배송 지연을 예측할 수 있습니다. 이를 통해 선제적으로 알림을 보내고, 필요할 경우 배송 경로 조정 옵션을 제안할 수도 있습니다.
조율성
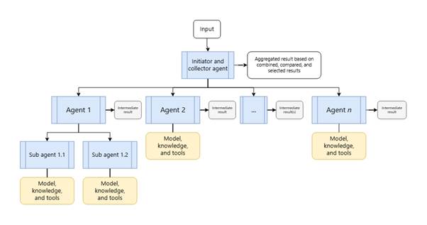
Agentic AI는 단일 모델이 모든 작업을 수행하는 방식이 아니라, 여러 개의 전문 에이전트를 상황에 맞게 조합하고 조율하는 능력을 갖추고 있습니다. 하나의 목표를 달성하기 위해 필요한 역할을 분리하고, 각 에이전트에 작업을 배분하며 최종적으로 결과를 통합하는 방식입니다. 이 조율 능력은 Agentic AI가 복잡한 문제를 처리할 수 있는 핵심 요소로, Microsoft에서 설명한 AI 에이전트 디자인 패턴 중 Concurrent Orchestration(동시 오케스트레이션) 모델과 비슷한 구조를 가집니다.

Concurrent Orchestration (출처: Microsoft, “AI agent design patterns”)
이 패턴에서는 Initiator(조율 에이전트)가 요청을 분석해 작업을 분해하고, 여러 전문 에이전트(Agent 1~n)에 병렬로 맡긴 뒤, 각 중간 결과를 취합해 최종 응답을 만듭니다.
즉, Agentic AI는 이처럼 상위 에이전트의 조율 하에 다중 에이전트가 협력해 복잡한 목표를 해결하는 시스템 설계를 자연스럽게 내재하고 있습니다.
3. Agentic Workflow
Agentic AI는 전통적인 챗봇처럼 ‘질문 → 응답’ 의 단순한 방식의 자동화가 아니라, ‘목표 → 계획 → 실행 → 평가 → 조정 → 재행동’ 의 루프를 도는 완전히 다른 차원의 자동화입니다. 에이전트 시스템이 작동하는 프로세스를 크게 4가지로 나누면 다음과 같습니다.
Perception(지각)
IoT센서, DB, 사용자 상호작용 등을 통해 환경에서 데이터를 수집하는 것으로 시작됩니다. 실시간 데이터와 과거 데이터를 결합하고 검색 증강 생성(RAG) 조회를 통해 컨텍스트를 보강하여 정보 정확성을 향상시킵니다.
Planning(계획)
감지된 데이터를 기반으로 무엇을 해야 할지 결정합니다. 거대 언어 모델(LLM)을 통해 의미 있는 인사이트를 추론하여여 목표 달성을 위한 다단계 전략을 수립합니다. 이를 기반으로 최적의 행동을 선택합니다.
Action(실행)
행동을 선택한 후, API와 같은 다양한 툴을 통해 작업을 수행합니다. 목표 달성을 위한 작업을 직접 처리하거나, 사전 정의된 가드레일에 따라 사람의 승인을 먼저 받기 위해 담당자에게 보고할 수 있습니다.
Learning(학습)
수행한 행동의 결과를 로그로 남기고, 사람의 피드백이나 사후 분석을 통해 프롬프트·규칙·정책을 조정하면서 점진적으로 성능을 개선할 수 있습니다.
실제 비즈니스 환경에서는 Action 이후에 결과 검증(Evaluation)과 프로세스 마무리(Completion) 단계가 추가되며, 이들은 Learning 단계와 맞물려 전체 루프를 완성합니다. 구체적인 예시를 들자면, 고객이 “제품 환불을 원한다”고 요청했다고 가정해보겠습니다.
Perception: 고객의 요청이 접수됨
Planning: 환불 조건 확인 → 정책 조회 → 재고/물류 확인 → 환불 처리 또는 교환 제안
Action:
- Orchestrator가 상담 에이전트, 정책 조회 에이전트, 재고 확인 API, RPA(환불 처리) 등 여러 구성요소 조율
- 상담 에이전트가 고객과 대화
- 정책 조회 에이전트가 환불 가능 여부 판단, 필요 시 승인 프로세스 트리거
- RPA가 ERP에 환불 코드 입력
- 물류 API가 수거 요청
Evaluation: 환불 정책 준수 여부, 입력 누락 여부, 수거 요청 성공 여부, ERP 기록 정상 반영 여부, 물류 처리 성공 여부 등을 점검
Completion: 고객에게 환불 완료 안내, 로그 기록, 향후 유사 케이스를 위한 메모리 저장
실제 운영 환경에서는 환불을 최종 확정하기 전에 담당자에게 보고해 승인 절차를 밟도록 설계하는 경우가 많습니다. 다만 이론적으로는 이렇게 복잡한 흐름을 사람 개입 없이 또는 최소한의 감독으로 자동화할 수 있다는 것이 Agentic AI의 강점입니다. 이러한 기능 조합 덕분에 Agentic AI는 단순 반복 자동화나 단일 AI 작업을 넘어 전체 업무 흐름, 즉 처음부터 끝까지 이어지는 엔드 투 엔드(end-to-end) 프로세스를 처리할 수 있게 됩니다.
4. 비즈니스 활용 사례
실제 기업에서는 Agentic AI를 어떻게 구현하여 사용하고 있는지 사례를 공유하고자 합니다.
IBM – watsonx
2025년 4월, IBM은 공식적으로 “에이전틱 AI 전략”을 발표하면서, 자사 내부 및 고객용으로 Agentic AI를 도입하고 있다고 설명했습니다.
HR 부문 AI 디지털 에이전트 “AskHR”을 통해 휴가 신청, 증명서 발급 등 단순 업무 자동화 및 시스템 통합을 구현했습니다. 직원 질문을 이해한 뒤, HR 시스템과 문서를 조회하고, 필요한 경우 관련 정책을 요약하거나 제출해야 할 양식을 자동으로 생성해줍니다. 예를 들어 휴가 정책 문의가 들어오면 단순 답변을 넘어, 본인의 잔여 휴가 데이터를 불러오고, 휴가 신청까지 이어지는 경로를 직접 안내하거나 자동으로 처리합니다.
또한 IT서비스 부문에서도 “AskIT”를 통해 기술 지원 요청을 자동화하여, 사람의 개입을 줄인 사례가 있습니다. “AskIT”는 직원이 문제를 설명하면 에이전트가 로그와 장비 정보를 확인하고, 해결 절차를 제안하거나 직접 조치할 수 있는 항목은 자동으로 수행합니다. 필요한 경우 티켓을 생성하고, 담당 팀으로 라우팅하며, 진행 상황 업데이트까지 처리하는 등 문제 파악에서 조치·추적까지 전체 워크플로를 스스로 운영하는 구조입니다.
IBM은 이 두 에이전트를 통해 반복적이고 사람 손이 많이 가던 내부 지원 업무를 자율적으로 이해하고 처리하는 ‘실행형 AI’ 로 전환했습니다. 그 결과 직원 문의 해결 속도는 크게 빨라졌고, IT·HR 팀은 규칙 기반 반복 작업보다 복잡한 분석·전략 업무에 집중할 수 있게 되었습니다.
Google – Agentspace
Google은 Agentspace를 통해 흩어져 있는 조직의 데이터를 하나의 지능형 에이전트 환경으로 통합하며, 기존 업무 경험을 Agentic AI 중심으로 재설계했습니다. Agentspace의 에이전트는 Google Workspace, Microsoft 365, Salesforce, Jira, ServiceNow 등 다양한 업무 시스템과 직접 연결되어 직원의 질문을 이해하고 필요한 정보를 스스로 찾아 종합합니다. 직원은 Chrome 검색창에서 자연스럽게 질문하기만 하면 되고, Agentspace는 관련 문서·메일·티켓·정책을 확인한 뒤 요약, 분석, 후속 조치 실행까지 이어지는 전체 흐름을 자동화합니다.
Deep Research 에이전트는 복잡한 조사·보고서 작업을 자동화하고, Idea Generation 에이전트는 새로운 아이디어를 생성하고 검증하는 과정을 자율적으로 수행합니다. 조직은 Agent Designer를 통해 기술 지식 없이도 자신만의 업무 특화 에이전트를 구축할 수 있어, 반복적 정보 검색과 문서 정리는 물론 의사결정 지원까지 자동화된 agentic 업무 흐름으로 전환할 수 있습니다.
Agentspace는 이렇게 기업 지식 접근성, 의사결정 속도, 워크플로 실행까지 “AI가 스스로 처리하는 업무 구조”를 구현하며, 기업 운영 전반을 보다 통합되고 지능적인 Agentic AI 환경으로 전환하고 있습니다.
UiPath – Enterprise Agentic Automation
UiPath는 2025년 기업용 Agentic Automation 플랫폼을 발표하며, RPA 중심 자동화를 뛰어넘어 “AI Agent + RPA + 오케스트레이션” 구조를 실제 운영 환경에 적용했습니다. 이 플랫폼을 통해 보험, 금융, 의료처럼 문서 해석·규정 준수 판단·예외 처리가 복잡한 영역에서, AI 에이전트가 판단을 맡고 RPA가 실행을 맡는 방식으로 end-to-end 프로세스를 자동화하고 있습니다. 자동화 봇이 단순 입력을 담당하고, AI 에이전트가 문서 해석 · 규정 준수 판단 · 예외 검토를 맡으며, 사람은 최종 승인이나 복잡한 예외 대응 부분에만 개입하는 하이브리드 운영 방식을 구현합니다.
구체적인 사례로, 기존 보험 클레임이 비정형 문서(의료 영수증, 손해 사진 등)와 규정 기준 검토 및 예외 판단 때문에 자동화가 어려웠던 글로벌 보험사의 경우가 있습니다. UiPath는 Agentic AI 기반 문서 이해 + 규정 기반 판단 에이전트 + RPA 결합으로 손해 유형 자동 판별 및 보험 규정 준수 여부 판단과 의심 사례를 담당자에게 자동 전달하는 과정을 하나의 에이전트 흐름으로 통합했습니다. 그 결과 클레임 자동 처리율을 78%까지 끌어올리고, 담당자들은 고위험·고난도 케이스에 집중할 수 있게 되었습니다.
이 외에도 제조기업의 AP(Accounts Payable, 매입금/송장 처리) 처리 시간을 70% 줄였으며, 의료 기관에서는 복잡한 의료 청구 문서를 스스로 분석하고 규정 준수 여부를 판단하는 Agentic 워크플로가 구현되었습니다. 이를 통해 청구 처리 속도를 증가시키고 오류율을 감소시키는 등, RPA 단독으로는 불가능했던 복잡한 업무를 Agentic AI를 통해 처리하여 고객과 실무자 모두의 만족도를 상승시켰습니다.
5. 마무리하며
현재 Agentic AI가 부딪히는 현실적 한계
Agentic AI는 분명 매력적인 기술이지만, 실제 기업 환경에서 완전한 자율성을 발휘하기에는 여러 제약이 있습니다. 우선, 에이전트가 스스로 판단하고 행동할 수 있다는 특징은 동시에 큰 위험도 동반합니다. 잘못된 결정을 내렸을 때 책임 소재가 불분명해지고, 오류 복구 비용이 크게 늘어날 수 있기 때문입니다. 특히 금융, 헬스케어, 법률처럼 규제가 많은 분야에서는 여전히 사람의 승인과 개입이 필수적입니다.
또한 여러 에이전트와 도구가 얽혀 움직이다보니, 특정 행동이 왜 발생했는지 설명하기가 쉽지 않습니다. 이런 불투명성은 규제와 감사가 중요한 산업에서는 더욱 치명적일 수 있습니다. 기술적 측면에서도 기존 ERP, CRM, 레거시 시스템과의 연동이 생각보다 복잡해, 실제 도입 과정에서 데이터 형식이나 권한 구조, API 제약 등에 부딪히는 경우가 많습니다.
운영 측면의 부담도 상당합니다. Agentic AI는 RPA처럼 한번 만들면 오래 가는 단순 자동화가 아니기 때문에, 에이전트 설계와 모니터링, 로그 관리, 가드레일 업데이트 등 유지보수 비용이 크게 늘어납니다. 이와 함께 조직 내부에서 사람과 AI의 역할을 명확히 나누고, 승인 절차와 책임 범위를 정의하는 거버넌스가 갖춰져 있지 않으면 운영 리스크가 커질 수 있습니다. 결국 Agentic AI는 기술만의 문제가 아니라, 조직 전반의 준비도가 함께 요구되는 새로운 자동화 방식입니다.
앞으로 Agentic AI는 어떻게 발전할까
그럼에도 Agentic AI의 발전 가능성은 매우 높습니다. 기업용 플랫폼이 빠르게 성숙하면서, 비개발자도 쉽게 에이전트를 만들고 배포할 수 있는 환경이 마련되고 있습니다. 여러 에이전트가 협력하고, 메모리와 피드백 루프를 활용해 과거 경험을 바탕으로 스스로 개선하는 구조가 확산되면서, 지금까지 자동화하기 어려웠던 변화 많은 업무까지 자동화할 수 있는 길이 열리고 있습니다.
규제가 강한 산업에서도 사람의 승인과 AI의 실행 능력을 결합한 하이브리드 방식이 점차 표준이 될 가능성이 큽니다. 여기에 글로벌 경쟁 심화와 인력 부족 문제까지 더해지면서, 기업들은 더 빠르고 유연한 운영 방식을 필요로 하고 있고, Agentic AI는 이러한 요구에 가장 잘 맞는 기술로 부상하고 있습니다.
결국 Agentic AI는 단순히 새로운 자동화 도구가 아니라, 기업의 업무 방식 자체를 다시 설계하게 만드는 변화의 시작점입니다. 지금은 한계가 분명하지만, 기업의 준비도와 기술 발전이 맞물리는 순간 Agentic AI는 조직 운영의 핵심으로 자리잡게 될 것입니다.
참고문헌
IBM, “What is Agentic AI?”, https://www.ibm.com/think/topics/agentic-ai
IBM, “Transforming HR support with agentic AI (AskHR case study)”, https://www.ibm.com/case-studies/ibm-askhr
IBM, “Overview of IBM watsonx Orchestrate”, https://developer.ibm.com/articles/awb-overview-ibm-watsonx-orchestrate/
IBM, “IBM, 기업용 AI 혁신을 위한 ‘에이전틱 AI’ 전략 발표”, https://www.ibm.com/kr-ko/think/insights/embracing-future-of-hr-ai-first-enterprise?utm_source=chatgpt.com
IBM, “AI 우선 기업이 되어 HR의 미래 수용“, https://www.cadgraphics.co.kr/newsview.php?catecode=2&num=76523&pages=news&sub=news01&utm_source=chatgpt.com
Google Cloud, “Bringing AI Agents to enterprises with Google Agentspace”, https://cloud.google.com/blog/products/ai-machine-learning/bringing-ai-agents-to-enterprises-with-google-agentspace
Google Cloud , “Google Agentspace로 엔터프라이즈 검색 및 에이전트 도입 가속화”, https://cloud.google.com/blog/ko/products/ai-machine-learning/google-agentspace-enables-the-agent-driven-enterprise
UiPath, “Agentic automation“, https://www.uipath.com/automation/agentic-automation?utm_source=chatgpt.com
Microsoft, “AI agent orchestration patterns”, https://learn.microsoft.com/en-us/azure/architecture/ai-ml/guide/ai-agent-design-patterns